Safeguarding Policy
The organising committee of the Fours Head recognises that the welfare of juniors is paramount in planning and running the event. Further, the committee intends to ensure that any allegations or concerns of harm to juniors involved in the event are taken seriously and responded to quickly and appropriately. The event has appointed a welfare officer who will act as the point of contact for any allegations or concerns on the day of the race. Their contact details will be included in the Competitors Instructions posted on the web site and will be made known to race officials. They will have a dedicated phone on race day.
Welfare Policy
The Organising Committee of the Fours Head believes that the welfare and wellbeing of all participants are paramount, whether as competitors or as spectators, and is committed to ensuring safeguarding practice reflects statutory responsibilities, government guidance and complies with best practice and British Rowing requirements. It acknowledges that everyone, regardless of age, ability or disability, gender reassignment, race, religion or belief, sex or sexual orientation, socio-economic background, have equal rights to safety and protection and that special measures are required to protect children and young people and adults at risk.
All suspicions, concerns and allegations of harm will be taken seriously and responded to swiftly and appropriately.
This Policy Statement aims to ensure that all participants:
- Have a positive and enjoyable experience of sport at Fours Head in a safe environment.
- Are protected from abuse while participating in or attending Fours Head or outside of the activity.
The Fours Head policy and procedures will be widely promoted and are mandatory for everyone involved in Fours Head. Failure to comply with the policy and procedures will be addressed without delay and may ultimately result in dismissal or exclusion from the event and future British Rowing competitions both virtual, indoor and on water.
Responsibilities of the Organising Committee (OC)
As part of our safeguarding policy the OC will:
- Promote and prioritise the safety and wellbeing of participants, officials, volunteers and spectators.
- Ensure all personnel understand their roles and responsibilities in respect of safeguarding and welfare and have undertaken appropriate training.
- Ensure all personnel dealing with minors in rowing are aware of the British Rowing Safeguarding and Protecting Children Policy.
- Ensure the Event Safety Advisor is aware of this Policy Statement and safety plan.
- Ensure appropriate action is taken in the event of welfare incidents/concerns of abuse and that support is provided to any individuals who raise or disclose the concern.
- Ensure that confidential, detailed and accurate records of all safeguarding concerns are maintained and securely stored.
- Do their best to prevent the employment/deployment of unsuitable individuals.
- Ensure robust safeguarding arrangements and procedures are in operation – a designated Event Welfare Officer will be appointed annually and is responsible for receiving and managing any concern/reports with the appropriate bodies (British Rowing, Local Authorities, the NSPCC and/or the Police).
The Event Welfare Officer for 2025 will be Joanna Cotgrove. She can be contacted using the mobile number 07709 453058 or by email at joannacotgrove@hotmail.com. This contact number will be posted on the competition website and she can be contacted via any event official during the event as well. To report an allegation or concern, please contact the Event Welfare Officer on 07709 453058. The only volunteers who may have substantial, unsupervised access to children are listed below. These volunteers will be asked to provide the date and number of their enhanced disclosure from the Disclosure and Barring Service (DBS). Where no such disclosure exists, the Committee will require one to be produced before the event.
- Members of the First Aid providers.
- The Event Doctor (should one be present).
- The Event Welfare Officer.
Responsibility of clubs
It is a condition of entry to Fours Head that any crew that includes junior athletes shall have a named coach or responsible adult. The named coach or responsible adult, who must be over the age of 18, must be named on the entry form and a current mobile telephone number for that person must be provided. If a substitute coach or responsible adult comes to the competition, they must contact the Event Welfare Officer and register their mobile telephone number.
Each named coach or responsible adult is responsible for the welfare, safety and appropriate supervision of their crew or entered athlete and is always expected to know the whereabouts of all their athletes during the competition.
All participants and coaches must abide by British Rowing Rules of Racing, Code of Conduct and Safeguarding Policy, and are expected to demonstrate good sportsmanship and conduct at all times.
Volunteers who are under 18 (young volunteers)
Volunteering can be a great way for young people to learn and develop new skills and gain experience for their future employment. Young volunteers are considered a vulnerable group and therefore measures should be put in place for their safe recruitment and participation. Please see British Rowing’s Safe Recruitment Guide in their Safeguarding Handbook 3: Club, Training and Competition Guidance for more information.
Before accepting them, the Organising Committee must ensure that young volunteers:
- Agree to the British Rowing Code of Conduct.
- Provide written agreement from their parent/carer that they may carry out the responsibility they have been assigned.
- Are supervised at all times by at least one adult (including an official) who holds a DBS check and has undergone appropriate safeguarding training.
- Know their responsibilities in relation to safeguarding, and how to report any concerns they have or become aware of.
- Are not given responsibilities that may put someone at risk of harm e.g. sole supervision of other juniors or lifting heavy equipment.
The OC should ensure that appropriate liability insurance is in place to cover young volunteers.
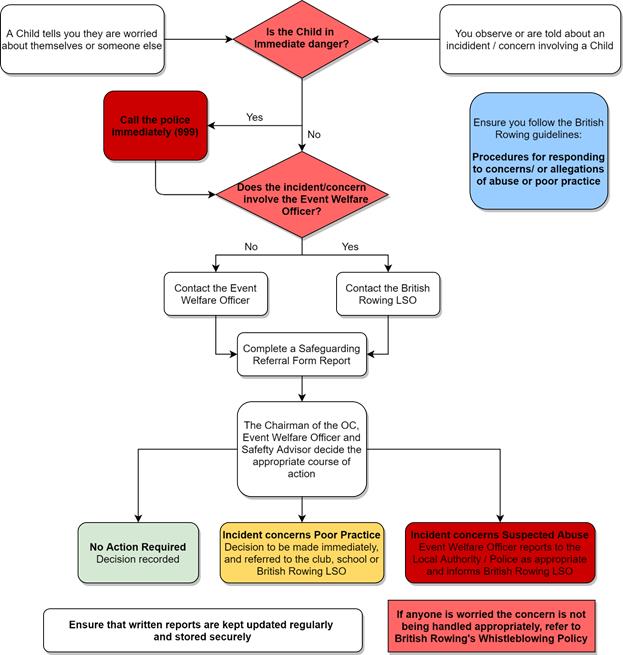
Reporting structure for concerns or allegations at Fours Head
Reporting procedures concerning a child:

The British Rowing Safeguarding Yeam can be contacted at safeguarding@britishrowing.org.
Reporting procedures concerning an adult at risk:

Medical provision
All medical staff will be sent a copy of this Policy Statement and be given the contact details for the Event Welfare Officer.
In an emergency the Race Committee/Safety Advisor/Welfare Officer should contact the emergency services using 999.
Security
Volunteers and officials may be briefed on exercising vigilance for anything suspicious e.g. someone unknown to the crews hanging around or tampering with equipment; people taking pictures near the changing facilities.
Missing persons
If a person has been missing for more than 20 minutes, contact the Event Welfare Officer and/or the Event Safety Advisor via any official.
If a child goes missing during an event, the following procedure will be applied.
- Officials must ensure that all other children continue to be supervised appropriately while a search for the child concerned is carried out.
- The initial report must be reported to the Event Welfare Officer.
- The Event Welfare Officer will request all available officials to conduct a search of the surrounding area allocating each individual to a specific area.
- Radio communication should convey a description of the child but not their full name.
- All those searching should be told to report back within a short time, dependent on the size of the area being searched.
- If the child cannot be found after a search of the immediate surroundings, the child’s parents/carers should be contacted to advise them of the concern and reassure them that everything is being done to locate the child.
- A note should be made of the circumstances in which the child has gone missing and where he/she was last seen. A detailed physical description of the child should be prepared, including their hair and eye colour, approximate height and build and clothing he/she was wearing, as this will be required by the police.
- The concern should be reported to the police if the search is unsuccessful, no later than 20 minutes after the initial missing person report if the search is ongoing.
- Police guidance should be followed, further action recommended should be taken and close contact with the police maintained.
- All officials involved, the parents, searchers, and police must be informed if at any stage the child is located.
DBS checks, access to young people or their contact details
The Entries Secretary and Registration personnel should not hold any contact details for young people and do not need to be DBS checked. DBS disclosures of medical staff and the Event Welfare Officer shall be checked.
Any personnel having contact unsupervised with minors in an enclosed environment (if they have not had DBS Checks performed) must work in pairs.
Photography and publicity
The OC recognises that at a sports event such as the Fours Head many parents and other supporters will wish to take photographs and all participants should be aware of this. There will also be professional photographers who will take photos for commercial purposes. All participants should be aware of this.
British Rowing’s Photography Policy can be found in its Safeguarding Handbook 4: Safety in the Digital World.
Live streaming
The purpose of any live streaming must be to promote a positive image of rowing, and its competitors, officials and spectators. Live streaming should promote the inclusivity and diversity of rowing, and it is important that we reduce any opportunities for misinterpretation or abuse.
The OC will ensure that any company engaged for the purpose of livestreaming provides the Event Welfare Officer with an up-to-date safeguarding policy which also takes into consideration:
- Positioning of cameras: this must respect the dignity of any individual.
- Promotion of safety: cameras should be redirected away from incidents to avoid any footage which could later be kept and used for the purpose of cyber-bullying.
In accordance with British Rowing’s Online Safety and Social Media Policy found in its Safeguarding Handbook 4: Safety in the Digital World, competitors using a webcam to contribute to live-streaming should ensure the following:
- The location cannot be identified.
- The use of language and body language is respectful and appropriate for spectators of any age.
- The location is a communal or outdoor space such as a study or dining room and never a bedroom or other private space.
- Subjects are appropriately dressed with full rowing kit.
- Unwanted or inappropriate imagery and personal items (such as family photographs) are not visible. Remember that mirrors (or even windows) can display items or family members you are not expecting to be seen.
- No family members, particularly children, are visible.
Alcohol
The Organising Committee is aware that alcohol will be available for purchase at most host clubs. They are also likely to be serving food from the same location, so exclusion of Juniors will not be practicable. Host Clubs are reminded of their duty to safeguard under 18s using their facilities. The responsible adult for any junior competitor is reminded to ensure that members of the crew aged 18 or over do not purchase alcohol for the under 18s.
Changing facilities
With reference to British Rowing’s Safeguarding Children and Young People Policy, please be aware that – to the best of our knowledge – no host clubs have separate changing facilities for under 18s.
Monitoring
This policy will be reviewed a year after development and then every three years, or in the following circumstances.
- There is a change in legislation and/or government guidance as required by the Local Safeguarding Children Board, UK Sport and/or Home Country Sports Councils and British Rowing.
- Any other significant change or event occurs.
Banner photo: AllMarkOne.
